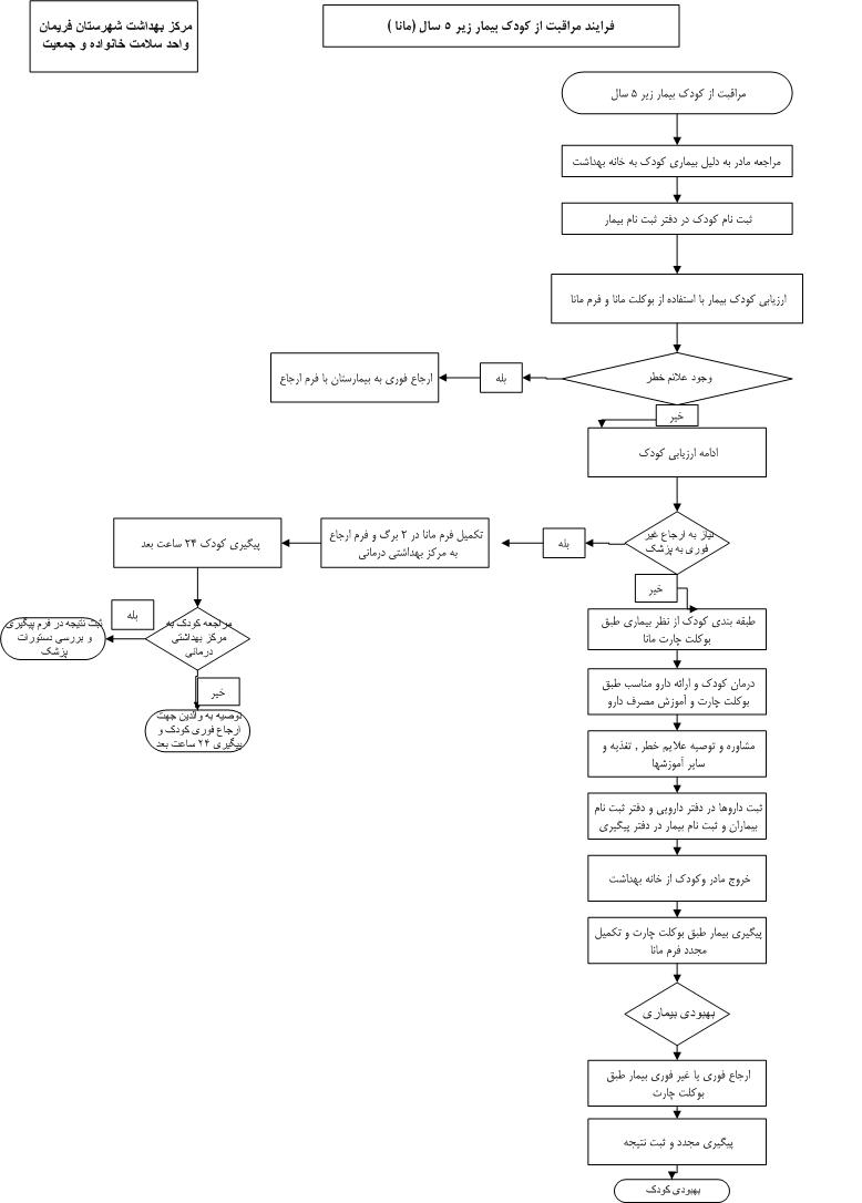
بدون مجموعه 18 بهمن 1391 بازدید: 955 امتیاز: ( 0 Rating ) فرایندهای جاری واحدجمعیت وسلامت خانواده امتیاز کاربران لطفا رای دهید رای 1 رای 2 رای 3 رای 4 رای 5 فرایندهای جاری واحدجمعیت وسلامت خانواده : قبلی بعدی