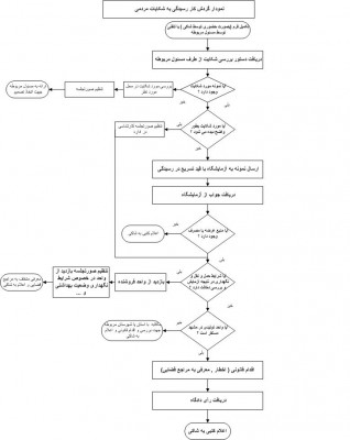
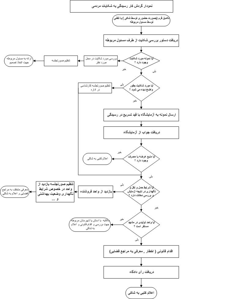
محمد بادامی فریمانی فرایندهای نظارت بردرمان 31 شهریور 1394 بازدید: 440 امتیاز: ( 0 Rating ) نمودارگردش کاررسیدگی به شکایات مردمی امتیاز کاربران لطفا رای دهید رای 1 رای 2 رای 3 رای 4 رای 5 قبلی بعدی